江苏经贸职业技术学院是“2011年江苏省思想政治理论课建设水平评估优秀等次高校”,2012年被遴选为“江苏省高校思想政治理论课示范点立项建设试点高校”,在思想政治理论课实践教学方面进行了有益地探索和创新。
一、实践教学形式的创新
为进一步加强和改进思想政治理论课实践教学,学校各二级学院(系)在制定人才培养方案时,都将思想政治理论课实践教学纳入教学计划。各专业学生在完成思政理论课教学的同时,必须完成相应的实践教学才能修满毕业所需的学分。具体做法是整合校内一切有助于学生全面发展的工作项目和各种活动,设立实践性学习内容,坚持服务实践与课堂学习相结合,服务内容与专业课程相结合,分类分层加以推进,科学设置学习项目,充分发挥学生的积极性、主动性,努力满足学生基本要求及多样化发展目标。
二、实践教学内容的创新
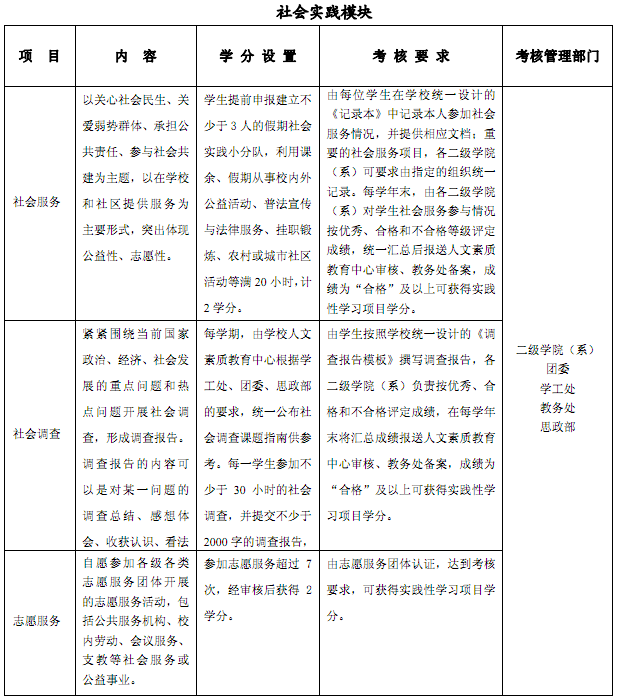
针对思想政治理论课教学中的重点、难点、热点问题,重点加强教学内容深化拓展研究、教学方法创新研究,注重情感体验和道德精神的内化,推动教材体系转化为教学体系,教学体系转化为学生的知识体系和信仰体系。在实践过程中强化学生对理论知识的理解,让学生走出课堂、体验生活、体验社会,在实践中受教育。学生参与的各种实践性教学活动,按照内容共分为两大模块:社会实践和专题活动,在校期间至少获得4个实践性教学项目学分,每一模块的实践性教学项目获得的学分不高于4学分,不低于1学分。


三、实践教学评价的创新
一是注重过程考核与结果考核相结合。对学生的每次实践活动进行过程性评价和终结性评价,并对学生所有实践活动进行总体评价。二是教师评价、自我评价和学生互评相结合。教师主要考核学生个体参与实践活动的深度和广度、综合表现及实践单位的反馈;学生自评和互评侧重于彼此之间的交流与合作,形成相互监督、相互学习、共同进步的氛围。三是校内评价与校外评价相结合。尤其是参与的社会实践活动和公益活动,把社会影响力作为重要的评价指标,重视发挥社会效益。
点评(启示):
1.在项目设置上体现养成性。通过引导学生在实践中服务社会,融入社会,并在长期的自我教育实践与体验中,学会自我约束、自我提高,使之成为自身的习惯,从而提升思想道德素质。
2.在内容设计上体现多样性。针对校内校外活动的不同特点,具体内容设计上体现多样性原则,全面提高学生整体素质,有的放矢地开展思想政治理论实践教学。
3.在教学方式上体现服务性。在开展思想政治理论课实践教学的同时,更多地体现于日常生活中,通过“服务企业”、“服务生活”、“服务社会”等教育活动形式,把课堂从校内延伸到校外,做到知行统一。
(供稿:江苏经贸职业技术学院)